The Blind Game: a decision-making framework
A step by step decision making process to help you choose the best option
A step by step thinking system for product managers, entrepreneurs, and freelancers, with a free template to guide you in choosing the best option
I started writing this article and to create the Blind Game framework because as a Product Manager, a big part of my job is to make decisions. I wanted to develop a framework that would help me become both efficient and effective in this process. I needed a guiding thinking system that would allow me to make decisions in a way that minimizes my mental bias, as well as the unpredictability of unforeseen circumstances, which I refer to throughout this article as “The Big Unknown”.
The Blind Game framework is perfect for Product Managers, Entrepreneurs and Freelancers, however you can use it also for big decisions in your private life (I used it also to decide if I should adopt a dog or not 🐶)
If you are a Product Managers you can apply the Blind Game to solve problems such as:
✅ Decide what to prioritize in a product strategy
✅ Decide what features to build and what not and why
✅ Visualize outcomes and ramifications of all the options you are considering for your roadmap
✅ Decide on next career steps
For Entrepreneurs and Freelancers, the Blind Game will help you decide and solve situations such as:
✅ Resign from your job and start something on your own
✅ What product or online course to build and why
✅ What to prioritize in your life
✅ What features to build in your MVP
✅ Hire someone to help you and your team and who would be the best fit
✅ Raise money from a VC vs. bootstrap and keep control of your own company
In this article you will learn:
What are the most common problems when making a decision
How to define and classify decisions
The Blind Game Method: a 3 level decision-making process. Each level is designed to help you make a decision as fast as possible, or to guide you to the next level if you need an additional layer of clarity
A clear example of how the Blind Game works. I imagined a hypothetical situation a product manager can face at Netflix and that easily comprehensible also by non product managers
How to effectively communicate your decision
As this article is a step-by-step guide, it is a long-form. If you desire to start the Blind Game as fast as possible to use the template, you can scroll to the example section.
The Decision-Making Problem
“So have you decided if we are going to build this feature? Are you sure it is going to bring us the right numbers?” asks my boss seated in front of me.
I want to hide under the table and retort “Of course I am not sure. Do I look like a clairvoyant with a crystal ball, able to see the future?”
Instead I say: “I think we should build this new feature, it will take us exactly where we want to be based on the evidence we have.”
Although I managed to sound confident and collected, in reality I still want to hide under the table. I have no idea if this is indeed the best decision.
We have all been there. We all have heard this voice inside our head saying:
“Are you sure this is the best decision? What if this decision ends up in a catastrophic failure and causing irreversible damage?”.
If you are a product manager, your job is about making decisions every day. Whether from our boss, our team, our stakeholders, we are continuously pushed to call the shots, and decision making is the most important contribution we give to an organization.
Setting the vision and the strategy to develop the product, deciding what gets in the backlog and what to prioritize, decision-making is the core of what we do.
This responsibility of making such big decisions sometimes feels paralyzing. As I said, no one has a crystal ball able to predict the future and we all have to contend with the uncertainty of outcomes.
I sometimes experienced a sense of paralysis when I had to make big decisions. Is this the right vision for my product? How do I set the team up to win? Should I replicate my competitors and take a more secure path, or should I come up with some new and face higher risks? Should I build this functionality that my stakeholders swear is life-changing?
I am sure all this sounds very familiar to you.
Why do we struggle so much when it comes to making a decision? Where lies the problem?
If I imagine the decision making process as a chess game, there are certain “moves” or patterns I am frequently faced with. In the Blind Game, I defined those as the five common moves:
When I start gathering information, I often feel overwhelmed by the excessive options at my disposal.
Paradoxically I also feel like I don’t have the right information available to make a decision. There are too many resources on the web to verify. It is both a relevance issue and an inability to gather or extract enough knowledge from the people (or the resources) that hold it. This is what I referred to as “asymmetric information”, borrowing this term loosely from the economic theory.
This makes me feel like I have to doubt myself and second guess my decisions. After all, how do I know that the source is reliable and trustworthy? Even when this is the case, I am aware that my mind operates according to mental bias (hello, “Thinking Fast and Slow” anyone?)
Because of my insecurities, I end up wasting a lot of time and energy in the decision making process, looking for more relevant information and agonizing over my options. I end up depleting my already limited “energy bucket”.
Finally, there is the fifth player, “The Big Unknown” because no matter how much information I gather or thoughts I have put into making a decision, it is often impossible to truly assess all the implications and consequences it will have, because it is either too complex or unpredictable. No one can see the future.
An example of a typical situation that everyone is familiar with is the following:
Think about a time when you went visiting a doctor and the doctor made a diagnosis for your chronic migraine. The doctor explains the diagnosis to you very briefly as he is in a rush today and has no time to dwell with you. He sends you on your way with more questions than answers. We are in the presence of asymmetric information, the doctor has an advantage (the knowledge of the diagnosis) that you do not possess and you were not able to get from him more information. Once home, you hit the internet and start googling your diagnosis. You are immediately overwhelmed by the sheer numbers of information, there are too many options. Which one is relevant and trustworthy and which isn’t? You decide out of gut feeling to trust a website, but immediately you start to doubt yourself. Afterall you are not a doctor, how can you be sure that this is the right interpretation of your diagnosis? You face a choice now. You can either deplete your “energy bucket” and research some more, perhaps going back to the doctor, or you can decide to trust the website and live with the consequences of whatever comes next.
The Blind Game
I started developing the Blind Game to cope with the stress caused by my unhealthy idea that I have to constantly make the “best possible decision” in all circumstances.
What is the definition of “best decision” anyway? Behind the concept of “best decision” we often cling to an idea of perfectionism, of something we believe we can control. I know I certainly did.
Because no one can see the future, we need to embrace the fact that we have imperfect choices at our disposal.
The “best possible decision” is therefore one that minimizes the “Big Unknown”, by making the most out of the information we have available, and ensures a balance between energy invested in the process and the results.
The Blind Game is designed to help you achieve this definition of “best decision”.
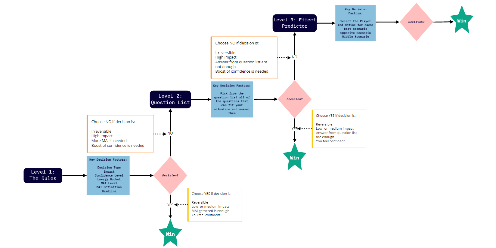
The Blind Game is a decision-making framework, a 3 steps process designed to help you reach a conclusion in a way that minimizes mental bias and the “Big Unknown”. By playing the game, you will be able to make a decision with reduced effort, greater clarity, and less self-doubt.
Level 1: The Rules
The Blind Game starts with level 1, by defining and setting the rules of the decision making process.
In this stage, you will define the basis that will help you make your decision. The questions are in chronological order, each step is designed to help you answer the following one.
First of all, you need to define three basics elements:
What is the decision you need to make?
Why is it needed that you make a decision?
What is the best outcome you can aspire to?
Once you know your why and the best outcome, you can move to outline the rules of the game:
Type: is the decision reversible or irreversible? In a letter to shareholders, Jeff Bezos distinguishes between two types of decisions. Irreversible decisions, or Type 1, are “one-way doors” that need long and careful consideration. Once made “you can’t get back to where you were before”. Luckily most decisions are bound to be reversible, or Type 2, so “you can reopen the door and go back through.” Thus the question to ask if the decision is reversible is: how quickly and how easily can you go back?
☄ Impact: what is the impact you expect this decision to have? Is it life changing, high, medium, or low?
🌡Confidence Level: how confident do you need to be before deciding? The more impact the decision will have, the higher your confidence level will need to be
⚡ Energy Bucket: how much energy is worth putting in the decision-making process? Is it worth putting so much effort in the process, or can you live with a more relaxed and chilled attitude?
🕑 Time Investment: time is usually tied to your energy bucket. How much time do you need or have at your disposal to make this decision? Are you time-pressured to decide?
MAI Level (minimum amount of information): now that you have defined all of the above, is time to quantify your MAI. What is the minimum amount of information you need to make the decision? Defining the MAI level between low, medium and high, is crucial to avoid both the risk of information overload on the one side, and to be too impulsive on the other. Your MAI should be functional to the previous answers: the higher you scored, the higher the MAI you will need. Conversely, too much MAI when a decision is simple or has low value, can result in paralysis, increased self-doubt and inability to decide.
Define MAI: list the information you need to make the decision
Deadline: defining a deadline is crucial to respect the MAI. The keyword is the minimum. In some instances, the deadline is already set for you. In that case, you should add the deadline before you start defining your MAI.
If the decision is reversible, with low to medium impact, defining and gathering your MAI, should be enough to help you make a decision.
In case the decision is:
Irreversible
Reversible with high impact, or if you think that
If the MAI you have gathered is not enough and you are indecisive about your options
You are looking for a boost in confidence
Then you move to level 2. 👇
Level 2: The Question List
The purpose of the Question List is to bring an additional layer of clarity to your decision-making process. Answer as many or as little as you need to make your decision.
Is the MAI (minimum amount of information) that you have acquired enough to make a decision? If not, how can you get more information and of which type?
What data have you gathered to support your hypothesis?
What is the short term impact?
What is the long term impact?
What changes are you able to foresee?
What are the benefits and what are the costs associated with this decision?
What would be the benefits of a partial success?
What is the cost of inaction (6 months/1 year/ 5 years) from now?
How does each option that you are considering compare or get you closer to your definition of the best decision?
Consider the Big Unknown, for each option how can you cup the risk of everything going wrong?
How much effort would it take to implement the decision? Is it worth the effort (aka is the reward high enough to justify the effort?)
The “Question List” level should be enough to help you make a decision in at least 80% of the cases and the Blind Game would stop here.
Certain decisions however have too many stakes involved.
In case the decision is:
Irreversible
It is reversible but going back has a high cost (financially or emotionally), pain, and effort
Then you move to level 3. 👇
Level 3: The Effect Predictor
Every decision has an effect. Level 3 asks you to place your options on a chessboard to help you evaluate the possible consequences of your action on other “moving pieces”. You will repeat this step for every option at your disposal. Luckily at this stage, the options are either shortlisted to two, or you are contemplating a “should I do it or not” type of decision.
Envision the option you are considering as the King in the game. How would the movement of the King influence the next move of the other pawns? Pawns in the Blind Game are referred to as Players. A Player can be a person, a situation, or an event that will be affected by your decision.
Just like a Pawn in a chessboard, for each player you define three moves or scenarios.
Best Scenario: best possible outcome for that Player.
Opposite Scenario: the worst possible outcome for that player.
Middle Scenario: a blend of the previous two scenarios.
For every move, specify the supporting evidence and a percentage on the likelihood that it will come to pass. Through this process, you will be able to pick the “most likely effect” for each Player and to motivate your choice.
By evaluating the consequences of your decision on the other Players, you can now make a decision that minimizes as much as possible the “Big Unknown”, as well as your mental bias.
The Blind Game in practice
Let’s now make a concrete example of how the Blind Game works and imagine the following scenario.
You are a Product Manager at Netflix. Since COVID-19 and social distancing, users are asking to add a functionality that will allow them to watch their favorite Netflix shows with their friends and loved ones remotely, inside the platform. You are thinking about a built-in video call system that will allow users to interact with each other on the platform while watching a show. While this sounds tempting, you are afraid that this functionality will distract users from enjoying the content. Furthermore, in the absence of social distancing, users might not want this functionality anymore, and you will have needlessly spent time, energy, and resources.
The question is: should you build it or not?
Level 1 of the Blind Game is about outlining the decision rules.
Filling out the information in chronological order, you will end up with something that looks like the picture below.
Adding the “watch remote with friends” functionality is:
A reversible decision, as you can go back and remove it
The cost of going back (impact) will be high.
This is why before making a decision you feel like you need to have a confidence “mastery level”, to avoid wasting time, money and resources
You preventive that you need to invest a high amount of energies and time to make the decision,
The minimum amount of information (MAI) is high.
You give yourself one month to gather your MAI, as stakeholders are pushing you to make a decision as fast as possible.
Your MAI includes assessing:
a. The impact on current technologies
b. The impact on the UI and on the user experience when watching content
c. The cost to build the future
d. Wireframe various options to evaluate users preferences
e. Dependencies on other departments and existing services
f. Capacities on your team and other teams involved
As you are starting gathering evidence, it becomes clear that you need to put some more thoughts into this. There are still many blank spots and you know you won’t be able to gather more information due to the tight deadline you had to set.
You move therefore to level 2, the question list, and you write down the answers you think are relevant for this particular use case.
By answering the question list, you have somewhat a clearer picture in mind, however you are far from feeling confident about what you should do. In particular, you are unable to foresee the consequences of your actions on other interested parties.
You decide therefore to move to the next and final level, the “Effect Predictor”.
At this point, you want to see what will happen if you decide to build the feature. Note that you could also do the opposite, you could ask yourself what would happen if you do not build the feature.
You define the “Players”, or the actors that would be affected by your decision. Your goal is to predict the effect that it will have on them if you choose in the end to build the “watch remote with friends” functionality.
The Players you want to predict the effect on are:
Users
Your team
Stakeholders
Competitors
Current technologies and services in use in the company
For each player, define the best possible scenario, the opposite version of it, and the middle ground between the two. Write down the supporting evidence for each and assign them a percentage on the likelihood of this happening as follow:
To help you visualize the different scenarios for the players, I have created three different views for each:
By comparing the different scenarios, in the end you think that:
Users and stakeholders are going to be happy about the new functionality. They will see it as an exciting new development of the platform.
Your team will have mixed feelings on the topic, due to the inability to classify technical complexities at this stage
Since it is too soon to understand all technical implications, you classify those as the “Big Unknown”.
Finally, you think that competitors, especially the other big players, will copy the functionality.
Now that you have gone through all the 3 levels of the Blind Game, you are now able to make the decision to build this new functionality.
Communicating the decision
Having made a decision, whatever this might be, you now need to communicate it. I have written about communication and how to craft compelling Narratives to promote new initiatives in Product Management is Change Management.
A small note of caution here. By virtue of playing the Blind Game, you probably have gathered much more information than any other person in the company on the subject. You start from an advantageous position, as you are now the holder of all the information and the context behind it.
Because as we have spent so much time researching and thinking about it, sometimes we risk forgetting what it was like at the beginning, when we knew nothing or little on the topic. We risk omitting important information to jump straight to the point, risking ruling out the decision.
All our efforts and investigation can go to nothing if we don’t prepare this part carefully. Our job is to convey a condensed version of the Blind Game, providing context and distilling the evidence in short digestible pills, in a compelling fashion.
You can find out more about how you can accomplish it by reading this article.










